在日常的结构设计工作中,我们经常会遇到各式各样的疑问,今天小编搜集了一些关于剪力墙结构设计的疑问及解答,供大家实际工作中参考。
1、短肢剪力墙抗震等级需要提高一级?
问题描述:
《高层建筑混凝土结构技术规程》(JGJ 3-2002)7.1.2中第3条提到“抗震设计时,短肢剪力墙的抗震等级应比本规程表4.8.0规定的剪力墙的抗震等级提高一级采用”,但是我翻遍了《高层建筑混凝土结构技术规程》(JGJ 3-2010)中没有提到关于短肢剪力墙需要提高抗震等级的条文?是不是新规范取消了这条规定?
同事也说送审的短肢剪力墙计算数据中没有提高抗震等级,送审回复也没要求改。
解答:
条文说明7.2.2“短肢剪力墙的抗震等级不再提高,但在第2款中降低了轴压比限值” 这个跟老版的高规不同。
2、剪力墙连梁与梁板的梁表示在一起?
解答:
连梁:是指在剪力墙结构和框剪结构中,连接墙肢与墙肢、墙肢与框架柱的梁。
连梁具有一般跨度较小(通常跨高比小于5)、截面大,且与连梁相连的墙体刚度又很大等特点。一般在风荷载和地震荷载的作用下,连梁的内力往往很大。
连梁、次梁、框架梁的区分:
框架梁是框架结构中柱与柱之间的梁;次梁就是指两端搭在框架梁上的梁;连梁是剪力墙结构中墙与墙之间的梁,框架梁是以弯曲变形为主的构件;连梁是以剪切变形为主的构件。
框架梁是由柱子支撑梁来承重的构件,上部荷载直接由梁承重,再由梁将荷载传达到柱子上;连梁是将荷载由连梁传递至墙体。从外形上来说,一般框架梁的跨高比大于5;而连梁的跨高比小于5。
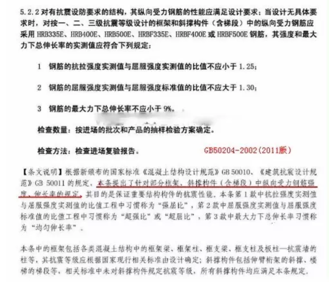
3、剪力墙钢筋要求抗震?
解答:
剪力墙结构是有抗震等级区别的,但是,建筑抗震设计规范从GB50011-2001到更新了的GB50011-2010上,从来没有条文规定剪力墙的钢筋必须满足代E字的钢筋指标(关于“屈屈比”、“屈强比”、“最大拉力下伸长率”)。
下图为GB50011-2010混凝土结构工程施工质量验收规范5.2.2条(强条),可仔细琢磨。

4、保证剪力墙抗震性能的相关概念设计?
解答:
《建筑抗震设计规范》(GB50011-2010)中,第3章基本规定3.9结构材料3.10建筑抗震性能化设计、第4章场地与地基、第6章之抗震墙基本抗震构造措施章节......等等,无处不贯穿抗震概念设计思想,基本上贯穿全本规范文字,这个答题框容纳不下全部内容。
地震破坏力是仅次于宇宙力量的大自然力量,人类无法与之抗衡,我们能做到的,是尽量预防它、消耗它、避免它、延缓它、减少它的损害等等的一部分,用来源于震害调查所吸取的教训,得出综合的概念,用这种思想来指导我们的抗震设计、施工。
5、框支剪力墙要设置约束边缘构件?
问题描述:
一栋92米的带转换高层住宅,底部两层为商业裙房,上部26层住宅,转换层为裙房屋面(即转换层为第2层),项目所在地为非抗震地区,不考虑抗震。请问其剪力墙的底部加强部位及其相邻上一层是否要设置约束边缘构件啊?这种非抗震的高层建筑剪力墙轴压比限值该如何取?
解答:
请见《高层建筑混凝土结构技术规程》(JGJ3-2010)7.1.6条;7.2.1-4非抗震设计时bw不应小于160mm;7.2.14条......应按第7.2.16条设置构造边缘构件;7.2.16-5非抗震设计的剪力墙,墙肢端部应配置不少于4Φ12的纵向钢筋,箍筋直径不应小于6mm、间距不宜大于250mm。7.2.25剪力墙结构连梁中,非抗震设计时,应.....; 7.1.6......非抗震设计时暗柱、扶壁柱的纵筋配筋率≧0.5%;规范没有要求轴压比,也没有要求设置约束边缘构件。
总之7.1及7.2节里还有非抗震设计的要求内容,介于你的房屋高92m接近超高,也不知属A级、B级高度,建议你比照四级抗震结构构造为好。
6、什么地方要用抗震钢筋?
问题描述:
图纸里我到底什么地方应该用到抗震钢筋?
可不可以跟设计院沟通,除了筏板和挡土墙其余部位全部为抗震钢筋(即带E),因为已经进场了。或者有其他什么具体要求 ?
解答:
对抗震钢筋力学指标要求的规定,见于《混凝土结构工程施工质量验收规范》(GB50204-2011)(2011版)第5.2.2条(强条)。该条已清楚规定其适用范围是:一、二、三级抗震等级设计的框架和斜撑构件(含梯段)中的纵向受力钢筋,并未包括剪力墙的钢筋(除连梁的十字斜撑外)。筏板和挡土墙、次梁、板、基础等构件,没有抗震构造措施,这是抗震设计规范里的内容。这些本来可以不必要跟设计院沟通,但是题述“图纸在材料说明里”说了要"抗震钢筋",也不知是否是工程性质太重要,划为了特殊设防类别,还是设计人没有把规范吃透。
假如您是施工单位,因为已按图纸做的预算,完全采购抗震钢筋相安无事,省去现场材质管理的麻烦,不会发生混用的过失。抗震、非抗震钢筋外观一样,工人容易忽视而混用。
7、图集11G101-1是不是错了?
问题描述:
图集11G101-1第74页,75页,剪力墙梁箍筋开口都是向下,感觉是图集又错了

解答:
参照(建筑施工手册第五版第3册第33页)对封闭箍筋弯钩位置的要求,认为图集出错是吻合的!
截图确实不是规范、规程、标准的规定。是《建筑施工手册》第五版第3册中对封闭箍筋弯钩位置的要求。他的要求:当梁顶部或底部均无现浇板时(理解上部是墙或预制板的普通梁L),弯钩位置设置于梁顶部。理解为LL、AL、BKL不包括在内。
8、怎么理解08G101-11梁箍筋开口朝上?
解答:
详见下图

9、剪力墙开洞影响房子抗震性?
问题描述:
剪力墙被开洞影响到的是不是只是房子的抗震性,修复剪力墙时用的混凝土标号为什么要比原材料高一号?
解答:
是刚性结构强度。剪力墙内有大量的钢筋受力与荷载都是计算好的,如果在做好的墙上开洞,无异于在完好的纸板上开洞,纸板强度就不足了。修复时因为原结构的混凝土以破坏必须用高一标号的修复,相当于给加强一样。简单说就是补强,肯定用料要好一些。
本文来源于网络。如有侵权,请联系删除!
小智审图团队成立于2017年9月,位于中国10个软件产业基地之一、国家软件出口创新基地 —— 成都天府软件园。团队成立以来,一直秉承“科技改变设计”的理念,专注于为建筑设计领域的企业和个人提供科技产品的创新和服务。
联系地址:四川省成都市高新区天府软件园D区
客服邮箱:xiaozhishentu@qq.com
客服 QQ:832658570

微信扫码添加客服
微信扫码添加客服为好友